การพิจารณาบทความ
PEER REVIEW PROCESS
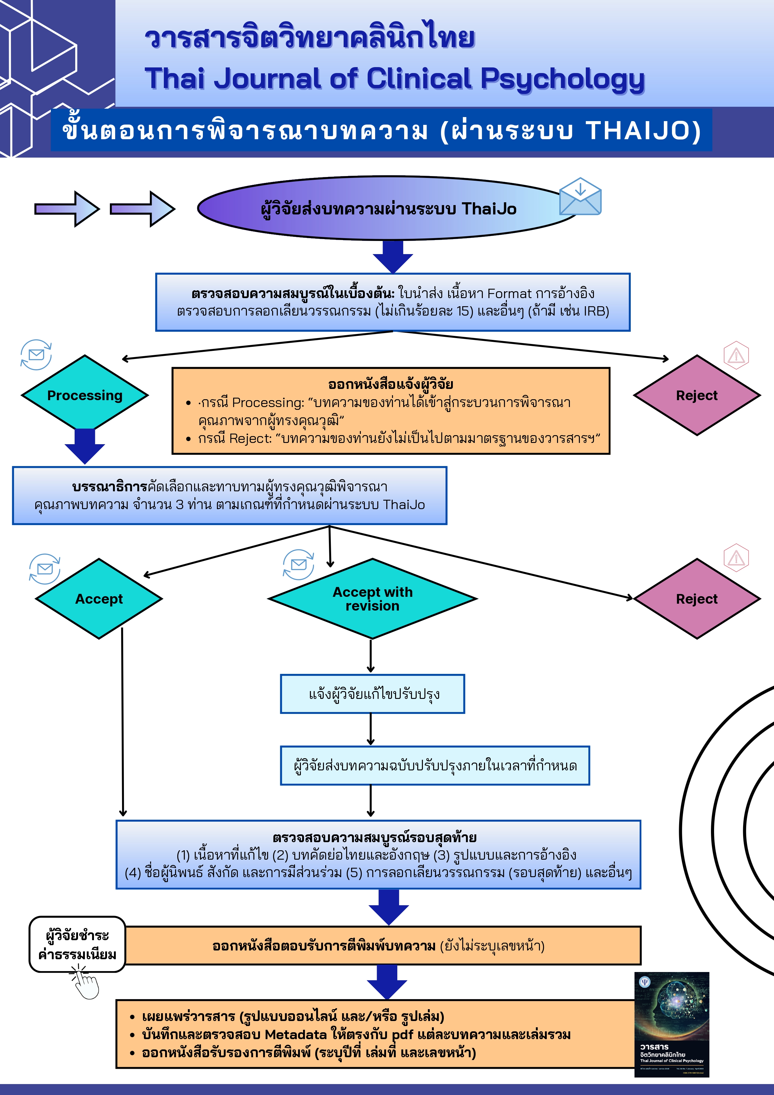
บทความวิจัยและบทความวิชาการต้นฉบับ จะได้รับการพิจารณาโดยผู้ทรงคุณวุฒิที่มีความเชี่ยวชาญจากหลากหลายสถาบัน จำนวน 3 ท่านต่อบทความ ด้วยวิธีการประเมินแบบ Double-blind peer review และต้องผ่านการพิจารณาอย่างน้อย 2 ใน 3 ท่าน การพิจารณานี้หมายถึงการพิจารณาเชิงเนื้อหา ระเบียบวิธีวิจัย ความถูกต้องของการใช้สำนวนการเขียน การสะกดคำ รูปแบบการเขียนเอกสารอ้างอิง ตลอดจนการใช้ไวยากรณ์ทางภาษาทั้งภาษาไทยและภาษาอังกฤษ โดยกองบรรณาธิการจะนำข้อคิดเห็น ตลอดจนข้อเสนอแนะที่ได้รับจากผู้ทรงคุณวุฒิกลับไปยังผู้นิพนธ์เพื่อการปรับปรุงแก้ไข ทั้งนี้การพิจารณาดังกล่าวจะดำเนินการโดยเจ้าของผลงานและผู้ทรงคุณวุฒิผู้พิจารณาผลงานจะไม่ทราบชื่อซึ่งกันและกัน ตลอดจนชื่อหน่วยงานของแต่ละฝ่าย เพื่อความเป็นธรรมและการปราศจากอคติในการพิจารณาผลงานวิชาการ