• Main Navigation
  • Main Content
  • Sidebar
  • Register
  • Login
  • English
    • ภาษาไทย

Journal of Liberal Arts, Maejo University

  • Current Issue
  • Archives
  • Announcements
  • Author Guidelines
  • Publication Ethics
    • AI Policies
  • Process
  • About
    • About the Journal
    • Submissions
    • Editorial Team
    • Contact

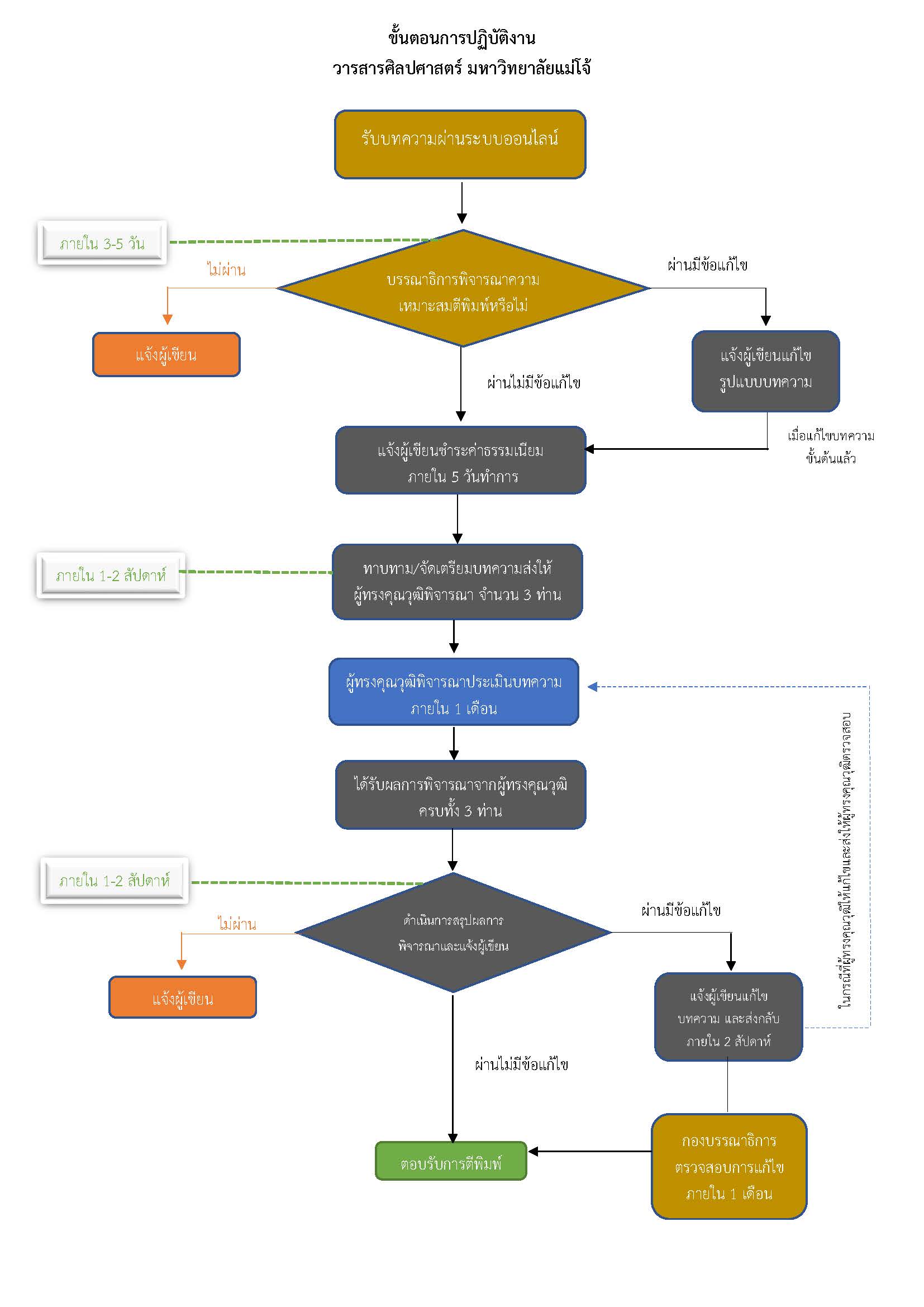
Process



TCI Medal

Information

  • For Readers
  • For Authors
  • For Librarians

Language

  • English
  • ภาษาไทย

download

Download

>> หนังสือนำส่งบทความ_word

>> หนังสือนำส่งบทความ_pdf

>> หลักเกณฑ์การเสนอบทความ

>> American Psychological Association (7th Edition)

visitor

Visitors

Flag Counter

เริ่มนับตั้งแต่ 9 ส.ค. 60

thaijo

Home ThaiJo

Manual

  • For Author
  • For Reviewer

Current Issue

  • Atom logo
  • RSS2 logo
  • RSS1 logo

Facebook

https://www.facebook.com/profile.php?id=61574572880885

info

Journal Information

Indexed in TCI

              Journal of Liberal Arts Maejo University 
                                   63 Sansai-Phrao Road, Nongharn, Sansai District, Chiang Mai, 50290 Thailand
                                   Phone: 0 5387 5200-7  FAX: 0 5387 5208
                                   Email: liberalartsjournal@gmail.com

More information about the publishing system, Platform and Workflow by OJS/PKP.
Black Ribbon
นโยบายการคุ้มครองข้อมูลส่วนบุคคล Privacy policy