การพัฒนาและตรวจสอบคุณภาพแบบประเมินพฤติกรรม การมีส่วนร่วมรับผิดชอบต่อสังคมของมหาวิทยาลัยสำหรับนักศึกษา
คำสำคัญ:
ความรับผิดชอบต่อสังคมของมหาวิทยาลัย พฤติกรรมการมีส่วนร่วม การวิเคราะห์องค์ประกอบเชิงยืนยันบทคัดย่อ
การวิจัยครั้งนี้มีวัตถุประสงค์เพื่อพัฒนาและตรวจสอบคุณภาพแบบประเมินพฤติกรรมการมีส่วนร่วมรับผิดชอบต่อสังคมของมหาวิทยาลัยสำหรับนักศึกษา กลุ่มตัวอย่างในการวิจัยเป็นนักศึกษาระดับปริญญาตรีมหาวิทยาลัยราชภัฏกลุ่มรัตนโกสินทร์ จำนวน 972 คน แบบประเมินพัฒนาจากการทบทวนเอกสารที่เกี่ยวข้องและตรวจสอบคุณภาพเครื่องมือด้วยการวิเคราะห์ความเที่ยงตรงเชิงเนื้อหา (content validity) ความเที่ยงแบบสอดคล้องภายในของครอนบาคและความเที่ยงตรงเชิงโครงสร้าง (construct validity)
ผลการวิจัยพบว่า
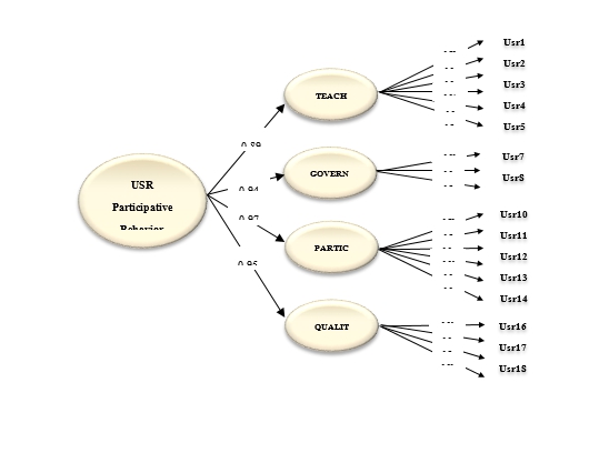
1) พฤติกรรมการมีส่วนร่วมรับผิดชอบต่อสังคมของมหาวิทยาลัยมี 4 องค์ประกอบ 19 ตัวบ่งชี้ จำแนกเป็นด้านการเรียนการสอนการวิจัยและบริการวิชาการ 6 ตัวบ่งชี้ ด้านการบริหารจัดการและการกำกับดูแล 3 ตัวบ่งชี้ ด้านการมีส่วนร่วมของชุมชน 6 ตัวบ่งชี้ และด้านคุณภาพชีวิตในมหาวิทยาลัย 4 ตัวบ่งชี้ 2) แบบประเมินฉบับสมบูรณ์มีจำนวน 19 ข้อ ลักษณะเป็นแบบมาตรประมาณค่า 6 ระดับ 3) ความเที่ยงตรงเชิงเนื้อหา (IOC) มีค่าอยู่ระหว่าง 0.80 – 1.00 ความเที่ยงแบบสอดคล้องภายในของครอนบาคทั้งฉบับเท่ากับ 0.966 และรายองค์ประกอบมีค่าอยู่ระหว่าง 0.862 – 0.923 4) ความเที่ยงตรงเชิงโครงสร้าง (construct validity) โดยการวิเคราะห์องค์ประกอบเชิงยืนยันอันดับสองพบว่าโมเดลการวัดพฤติกรรมการมีส่วนร่วมรับผิดชอบต่อสังคมของมหาวิทยาลัยมีความสอดคล้องกลมกลืนกับข้อมูลเชิงประจักษ์ ( = 629.682, df = 148, p = 0.00, CFI = 0.954, RMSEA = 0.058, SRMR = 0.033)

เอกสารอ้างอิง
ปัญญฎา ประดิษฐบาทุกา. (2556). ปัจจัยเชิงเหตุทางจิตสังคมที่มีอิทธิพลต่อสมรรถนะและพฤติกรรมการจัดการเรียนรู้แบบวิจัยเป็นฐานของอาจารย์มหาวิทยาลัยราชภัฏในเขตกรุงเทพมหานครและปริมณฑล. ปริญญานิพนธ์วิทยาศาสตรดุษฎีบัณฑิต สาขาการวิจัยพฤติกรรมศาสตร์ประยุกต์. บัณฑิตวิทยาลัย มหาวิทยาลัยศรีนครินทรวิโรฒ.
สุวิมล ติรกานันท์. (2550). การสร้างเครื่องมือวัดตัวแปรในการวิจัยทางสังคมศาสตร์: แนวทางสู่การปฏิบัติ. พิมพ์ครั้งที่ 1. กรุงเทพมหานคร: โรงพิมพ์แห่งจุฬาลงกรณ์มหาวิทยาลัย.
ASEAN University Network. (2011). AUN Annual Report 2010/2011. Retrieved September 26, 2015. from http://www.aunsec.org/Section8/8.2.2 AnnualReport/AUNannualreport 20102011.pdf
Bollen, K.A. & Long, J.S. [Eds.] (1993). Testing structural equation models. Newbury Park, CA: Sage.
Byrne, B. (2010). Structural equation modeling with Mplus: basic concepts, application, and programming. New York: Routledge, Taylor & Francis Group.
Hair, J., Black, W.C., Barbin, B.J., Anderson, R.E., & Tatham, R.L. (2010). Multivariate data analysis. New Jersey: Upper Sandle Rever, Prentice Hall.
World Business Council for Sustainable Development. (2002). The business case for sustainable development: Making a difference toward the Johannesburg summit 2002 and beyond. Switzerland: WBCSD.
ดาวน์โหลด
เผยแพร่แล้ว
รูปแบบการอ้างอิง
ฉบับ
ประเภทบทความ
สัญญาอนุญาต
ลิขสิทธิ์ (c) 2020 วารสาร มจร สังคมศาสตร์ปริทรรศน์

อนุญาตภายใต้เงื่อนไข Creative Commons Attribution-NonCommercial-NoDerivatives 4.0 International License.
เพื่อให้เป็นไปตามกฎหมายลิขสิทธิ์ ผู้นิพนธ์ทุกท่านต้องลงลายมือชื่อในแบบฟอร์มใบมอบลิขสิทธิ์บทความให้แก่วารสารฯ พร้อมกับบทความต้นฉบับที่ได้แก้ไขครั้งสุดท้าย นอกจากนี้ ผู้นิพนธ์ทุกท่านต้องยืนยันว่าบทความต้นฉบับที่ส่งมาตีพิมพ์นั้น ได้ส่งมาตีพิมพ์เฉพาะในวารสาร มจร สังคมศาสตร์ปริทรรศน์ เพียงแห่งเดียวเท่านั้น หากมีการใช้ภาพหรือตารางหรือเนื้อหาอื่นๆ ของผู้นิพนธ์อื่นที่ปรากฏในสิ่งตีพิมพ์อื่นมาแล้ว ผู้นิพนธ์ต้องขออนุญาตเจ้าของลิขสิทธิ์ก่อน พร้อมทั้งแสดงหนังสือที่ได้รับการยินยอมต่อบรรณาธิการ ก่อนที่บทความจะได้รับการตีพิมพ์ หากไม่เป็นไปตามข้อกำหนดเบื้องต้น ทางวารสารจะถอดบทความของท่านออกโดยไม่มีข้อยกเว้นใดๆ ทั้งสิ้น

