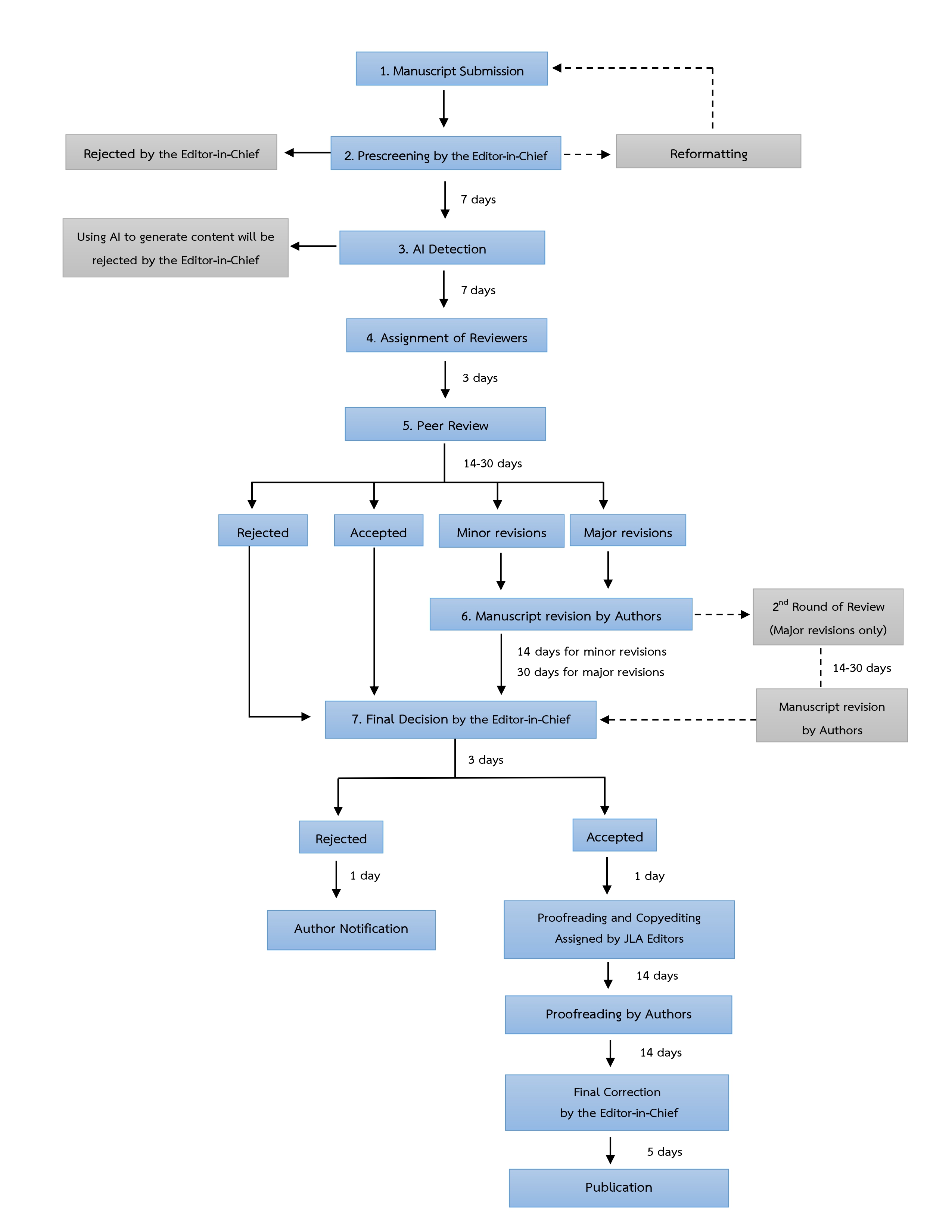
กระบวนการต้นฉบับเพื่อเผยแพร่
ต้นฉบับภาษาอังกฤษ มีระยะเวลาดำเนินการ 4-5 เดือน

Indexed in TCI
Editor-in-chief : Ornuma Chingchit, Ph.D
วารสารศิลปศาสตร์ มหาวิทยาลัยสงขลานครินทร์
ISSN : 1906-7208 (Print) ISSN : 2651-1126 (Online)
คณะศิลปศาสตร์ มหาวิทยาลัยสงขลานครินทร์
อ.หาดใหญ่ จ.สงขลา 90112
โทร. 0 7428 6675 E-mail: journal.lapsu@gmail.com
Abstracting and Indexing
This journal is included in the following abstracting and indexing databases:
TCI: https://so03.tci-thaijo.org/index.php/journal-la
ACI: https://asean-cites.org/aci_search/journal.html?b3BlbkpvdXJuYWwmaWQ9NjQ0