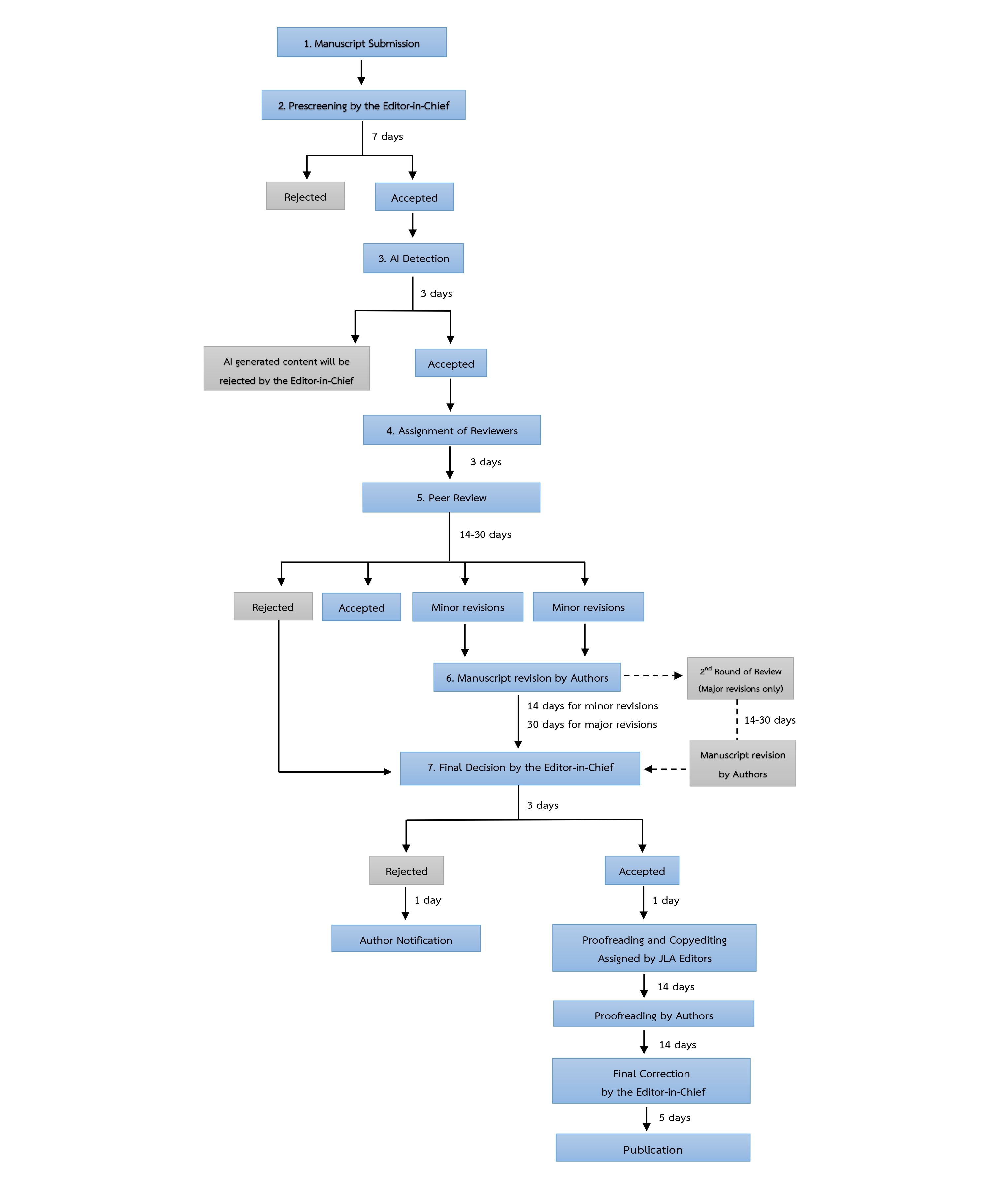
Flowchart of Manuscript Publication

Indexed in TCI
Editor-in-Chief: Ornuma Chingchit, Ph.D.
Editorial Team
Journal of Liberal Arts Prince of Songkla University
ISSN : 1906-7208 (Print) ISSN : 2651-1126 (Online)
Faculty of Liberal Arts, Prince of Songkla University
Hat Yai, Songkhla, Thailand 90112
Tel. +66(0)7428 6675 E-mail: journal.lapsu@gmail.com
https://so03.tci-thaijo.org/index.php/journal-la/index
Abstracting and Indexing
This journal is included in the following abstracting and indexing databases:
TCI: https://so03.tci-thaijo.org/index.php/journal-la
ACI: https://asean-cites.org/aci_search/journal.html?b3BlbkpvdXJuYWwmaWQ9NjQ0